Voedselverspilling Concept
Waar ik denk dat het vandaan komt is dat we als Nederlanders verwend zijn. In de supermarkt zal je niet snel appels met een rotte plek erin vinden of misvormde tomaten. Wij als Nederlanders willen dat het voedsel wat we kopen er perfect uitziet, maar waarom, terwijl je het later toch weer in stukken snijdt? Vroegaahh toen alles nog beter was, denkende aan de periode 1940/1950 (toen was het eigenlijk niet beter) maakten mensen zich niet druk of er een rotte plek op een appel zat, daar aten ze wel omheen. Als er niks anders was aten ze zelfs de bloembollen op. Dit omdat er simpelweg weinig aanbod was. Omdat we ons nu niet meer druk hoeven te maken over het aanbod willen we dat alles er perfect uitziet.
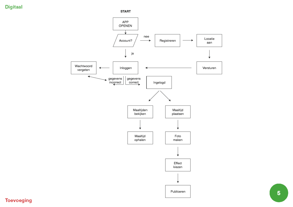
Mijn concept is een applicatie waarbij je het eten wat je over hebt kan aanbieden aan anderen (buurt gericht), is gebaseerd op locatie. Voornamelijk nog alleen op particulieren gericht, geen restaurants etc. (deel economie) Het hoofddoel van deze applicatie is om het verminderen van voedselverspilling door middel van: de gebruiker zijn overschot te laten delen met anderen die daar op dat moment behoefte aan hebben.
In Nederland wordt nog jaarlijks veel te veel aan voedsel weggegooid. Gemiddeld gooit de Nederlander 41 kilo aan voedsel weg. Hierbij moet je denken aan brood, zuivel, vleeswaren en meer. Consumenten blijken de grootste verspillers. Zij zijn verantwoordelijk voor ruim 30 procent van het totaal. Andere voedselverspillers zijn de landbouw, horeca, bedrijven voor verwerking en opslag, en de levensmiddelenindustrie.










